当前位置:第02号 >> 文章详情
关于湖北省2020年国民经济和社会发展计划执行情况与2021年国民经济和社会发展计划草案的报告
省发展和改革委员会
各位代表:
受省人民政府委托,现将湖北省2020年国民经济和社会发展计划执行情况与2021年国民经济和社会发展计划草案提请省十三届人大五次会议审议,并请省政协各位委员和列席人员提出意见。
一、2020年全省国民经济和社会发展计划执行情况
2020年是湖北历史上极不平凡、极不容易、极其难忘的一年。面对百年不遇的新冠肺炎疫情和新中国成立以来历史同期最大降雨量的汛情,全省各地各部门坚持以习近平新时代中国特色社会主义思想为指导,全面贯彻习近平总书记考察湖北、参加湖北代表团审议时的重要讲话精神,深入落实省委、省政府工作部署,认真执行省十三届人大三次、四次会议审议批准的各项工作措施,全力打好战疫、战洪、战贫三场硬仗,做好“六稳”工作、落实“六保”任务,挑战前所未有,斗争艰苦卓绝,成效好于预期,困难仍然很多。
(一)全力以赴抓疫情防控,武汉保卫战、湖北保卫战取得决定性成果
在习近平总书记亲自指挥、亲自部署和党中央坚强领导下,坚持人民至上、生命至上,创造性实施“23245”防控策略(1),千方百计救治患者,争分夺秒建院增床,严防死守阻断疫情传播,全面提升检测能力,在短时间内稳定局势、扭转局面,用1个多月时间初步遏制疫情蔓延势头,用3个月左右时间取得武汉保卫战、湖北保卫战决定性成果。构建常态化疫情防控与局部应急处置相结合的工作机制,抓好常态化监测、“人物地”同防(2)、多点触发、闭环管理等工作,“晴天带伞”“撑伞避雨”“打伞干活”“修伞补强”,自5月18日以来,我省连续8个多月无新增本土确诊病例,群众生命健康安全得到有力保障。
(二)全力以赴抓疫后重振,经济社会加快全面恢复
坚持准确识变、科学应变、主动求变,在疫情得到初步控制后,不失时机推动复工复产,不折不扣落实党中央一揽子支持政策,出台促进经济社会加快发展“30条”、支持中小微企业“18条”、加快推进重大项目建设扩大有效投资“22条”、提振消费“30条”、支持服务业疫后恢复发展“19条”、加强省级重点项目服务保障“16条”、疫后重振补短板强功能“十大工程”等政策措施,加大企业帮扶力度,全力扩大市场需求,畅通经济循环,全省经济从一季度“按下暂停”到二季度“重启恢复”再到下半年“加快全面恢复”,主要经济指标逐月回升、逐季好转,走出“对勾型”复苏轨迹。制造业采购经理指数连续9个月在扩张区间运行,企业增值税开票金额连续9个月正增长,规上工业增加值单月增速连续8个月正增长,固定资产投资单月增速连续6个月两位数增长,农产品、医疗物资出口持续保持高速增长。新开工亿元以上项目3649个、10亿元以上项目323个,48个重大产业项目、407个省级重点建设项目超额完成年度投资计划。发行新增政府债券2095亿元,新增减税降费超过千亿元;新增各项贷款7630亿元,同比多增1422亿元;争取中央预算内投资277.1亿元,发行企业债券405.3亿元,同比分别增长21%和80%。汉宜线大福至仙桃城区支线,武汉城市圈环线高速公路大随至汉十段、宣鹤高速、建恩高速等高速公路,青山、宜都等长江大桥建成;荆门至荆州铁路、襄阳至荆门高铁开工建设,沿江高铁武汉至宜昌段、西安至十堰高铁湖北段建设工作全面启动。全年地区生产总值、固定资产投资、规模以上工业增加值、社会消费品零售总额、地方一般公共预算收入同比分别下降5%、18.8%、6.1%、20.8%、25.9%,降幅较一季度分别收窄34.2、64、39.7、24.1和21.7个百分点。



(三)全力以赴抓民生保障,社会大局保持稳定
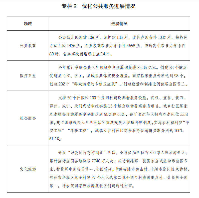
立足前瞻性部署、系统性应对,及时出台稳就业“25条”、促进高校毕业生就业创业“10条”,实施最大力度失业保险稳岗返还。抗疫期间组织专列专车“点对点”输送70万人,带动717万人跨区域返岗就业。高标准举办全国“双创”活动周湖北会场活动,开展“双创”带动就业示范工程,带动10.3万人创业就业。全年城镇新增就业75.2万人,下半年以来月均新增就业8.3万人,基本恢复到往年平均水平。城镇调查失业率逐季下降。全年建成高标准农田356.07万亩,粮食总产545.5亿斤,连续8年稳定在500亿斤以上。全年城镇居民人均收入下降2.4%,农村居民人均收入下降0.5%。实施临时救助37.4万人次,城乡困难家庭应保尽保。加强重点农产品保供稳价,发放价格临时补贴31.89亿元,惠及2332万人次。全年居民消费价格指数上涨2.7%,涨幅较一季度回落3.4个百分点。在落实精准防控措施前提下推动全面复学复课,39.5万名考生顺利高考,1020万名学生、幼儿顺利开学。第三期学前行动计划如期完成,学区化集团化办学已覆盖全省义务教育学校超70%,超大班额基本消除。防汛救灾取得重大胜利,总体损失较2016年洪涝灾害下降87%。


(四)全力以赴抓三大攻坚战,全面建成小康社会取得决定性成就
脱贫攻坚取得决定性成效,全省581万贫困人口全部脱贫、4821个贫困村全部出列、37个贫困县全部摘帽,全面完成31.84万户88.23万人易地扶贫搬迁任务,消除了绝对贫困和区域性整体贫困。实施公益岗位“倍增计划”,开发扶贫公益岗位31.4万个,帮助204.8万贫困劳动力外出务工,比2019年增长7.8%。37个贫困县全部纳入扶贫“832”平台,共认定扶贫产品2.2万个。发放扶贫小额信贷55.05亿元,41万个扶贫项目全部开工,建档立卡贫困适龄儿童少年全部保障接受义务教育,贫困人口饮水安全问题基本解决。长江大保护十大标志性战役完成阶段性目标,长江经济带绿色发展十大战略性举措58个重大事项和91个重大项目全面实施,累计完成投资7440.6亿元。完成沿江化工企业“关改搬转”71家,累计完成380家,“清废”“绿盾”行动交办问题基本整改完成。“四个三”重大生态工程圆满收官。长江禁捕推进有力有序。长江干支流露天废弃矿山生态修复、三峡库区山水林田湖草系统治理工程深入实施。生态环境质量持续改善,国考断面水质优良比例达到91.2%,劣Ⅴ类断面全面消除,地级以上城市空气质量优良天数比例达到87.5%。重大风险防控有力有效,非法集资案件存量、增量实现双下降,法人网贷机构全部退出清零。银行业不良贷款率低于全国平均水平。无重大以上安全生产和食品药品安全事故发生。

(五)全力以赴抓新动能培育,经济增长后劲不断增强
坚持高质量重振重建,千方百计争取国家部委和央企支持,高密度举办知名民企湖北行、华创会、跨国公司湖北行等推介活动,一批重大合作项目加快落地。四大国家级产业基地、四大国家级战略性新兴产业集群加快推进,全年高技术制造业增加值累计增长4.1%,高于规上工业增速10.2个百分点;高新技术企业总数达到10400家,同比增长31.8%。出台数字经济“13条”,实施“上云用数赋智”行动计划,“两新一重”(3)建设加快推进,全年建成5G宏基站2.61万个,累计建成3.11万个。中国5G+工业互联网大会成功举办。武汉城市圈大通道开工建设。长江沿岸铁路集团股份公司、国家新一代人工智能创新发展试验区、区块链服务网络技术创新发展峰会全球永久会址、华为长江鲲鹏生态创新中心等落户武汉。设立新一代人工智能、先进存储等13个科技重大专项,发布558个重点研发计划项目、30个“揭榜挂帅”科技项目。全年技术合同成交额达到1687亿元,同比增长16%。

(六)全力以赴抓改革开放,经济发展活力有效释放
坚定不移把营商环境打造成我省疫后重振、浴火重生的金字招牌,出台优化营商环境“30条”,常态化开展党员干部走访服务企业活动,当好有呼必应、无事不扰的“店小二”。完成全省103个县(市、区)营商环境评价全覆盖。在全国首批推行“证照分离”改革省域全覆盖。行政审批办理时限压缩超过50%,企业开办“210”标准(4)全面实行。全省各类市场主体比2019年底净增29.39万户,达到571.35万户,增长5.42%。抢抓机遇、危中寻机,推动外贸进出口逆势增长,全年进出口、进口、出口总额同比分别增长8.8%、9.1%、8.7%,分别高于全国6.9、9.8和4.7个百分点。仙桃防疫物资出口实现爆发式增长,随州创造农产品出口贸易“大洪山经验”,武汉、黄石跨境电商蓬勃发展,宜昌、襄阳综合保税区获批设立。

大疫大灾之年交出疫情防控和经济社会发展“双胜利”的英雄答卷,成绩得来十分不易,工作历程极为艰辛,宝贵经验弥足珍贵,根本在于习近平总书记的英明指挥和掌舵领航,根本在于党中央的坚强领导和科学应对,根本在于中国特色社会主义制度的强大生命力和显著优越性,是省委、省政府正确领导、精准施策的结果,是省人大、省政协鼎力支持、同舟共济的结果,是全省人民团结一心、奋力拼搏的结果。
在看到成绩的同时,也要清醒看到,面对突如其来疫情的严重冲击,2020年省国民经济和社会发展计划主要预期目标难以完成,2021年我省发展面临的困难仍然很多。一是疫情走势仍然是经济发展的重要变量。全球疫情扩散蔓延态势还在持续,对病毒传播规律尚未根本掌握,疫苗大规模使用、特效药物研发尚需时日,疫情走势仍存在高度不确定性,我省“外防输入”的压力很大。二是外部环境仍然是经济发展的重要挑战。世界经济形势依然复杂严峻,复苏不稳定不平衡。国内宏观政策将逐步回归常态,一些在疫情时期出台的临时性特殊应对政策将逐步退出。三是需求不振仍然是经济发展的重要难点。居民收入增长放缓,消费短期内难以恢复到疫情前水平。企业投资意愿不强,2020年全省工业投资、民间投资增速仍分别低于投资平均水平5.1和2.5个百分点。小微企业经营仍然困难。四是风险应对仍然是经济发展的重要考量。财税、金融、就业、社保等方面将面临更大压力。对这些困难和问题,需要在2021年工作中认真分析研究,着力予以解决。
二、2021年经济社会发展的总体要求和主要目标
(一)总体要求
以习近平新时代中国特色社会主义思想为指导,全面贯彻党的十九大和十九届二中、三中、四中、五中全会以及中央经济工作会议精神,认真贯彻习近平总书记考察湖北、参加湖北代表团审议时的重要讲话精神,落实好省委十一届七次、八次全会和省委经济工作会议部署,坚持稳中求进工作总基调,立足新发展阶段,贯彻新发展理念,服务构建新发展格局,以推动高质量发展为主题,以深化供给侧结构性改革为主线,以改革创新为根本动力,以满足人民日益增长的美好生活需要为根本目的,注重需求侧管理,坚持系统观念,巩固拓展疫情防控和经济社会发展成果,更好统筹发展和安全,扎实做好“六稳”工作,全面落实“六保”任务,加快“建成支点、走在前列、谱写新篇”,确保“十四五”开好局、起好步,以优异成绩庆祝建党100周年。
(二)主要预期目标
综合分析研判,2021年主要预期目标安排为:地区生产总值增长10%以上;城镇新增就业70万人以上,城镇调查失业率6%左右;居民消费价格涨幅3%左右;居民收入稳步增长;生态环境质量巩固提高,单位生产总值能耗降低2.5%左右,主要污染物排放量继续下降;粮食产量保持在500亿斤以上。
——关于经济增长目标。10%以上的目标增速,充分考虑了我省2021年疫后重振的特殊重要意义,充分考虑了2020年低基数因素和2021年发展支撑条件,有利于提振市场预期和全社会信心,有利于引导各方以更加积极进取的状态奋力拼搏,有利于为高质量的重振重建留有空间。
——关于就业目标。城镇新增就业70万人以上的目标,体现了稳就业的决心和就业优先的政策导向,充分考虑了2021年高校毕业生增加以及新成长劳动力、农村劳动力转移等在城镇就业的需要。城镇调查失业率6%左右的目标,充分考虑了2021年宏观经济不确定性和我省经济仍处于恢复发展期的困难。
——关于居民收入增长。考虑到2020年基数因素,2021年我省季度经济增速波动可能较大,居民收入增速难以与季度经济增速保持同步。2021年居民收入目标表述为实现稳步增长,在实际工作中努力争取全年居民收入与经济增长基本同步。
——关于粮食产量目标。2021年将粮食产量纳入主要目标,是落实党中央、国务院决策部署的要求。综合考虑全省粮食综合生产能力、近年来粮食产量等因素,2021年粮食产量目标按保持在500亿斤以上安排。
三、2021年经济社会发展的主要任务和措施
根据省委经济工作会议精神,按照省《政府工作报告》部署,围绕服务构建新发展格局开好局、起好步、见到新气象,以“拼”“抢”“实”的状态和作风实现“进”的目标,2021年重点做好九个方面工作:
(一)在着力扩大内需上迈出新步伐、取得新成效
1.千方百计扩大有效投资。抓好疫后重振补短板强功能“十大工程”,加强“两新一重”建设,实施“5G+”智能制造、智慧交通等示范工程,力争新建5G宏基站3.5万个以上。争取鄂州花湖机场、陕北—湖北特高压等标志性工程顺利建成,争取沿江高铁、杜家台分蓄洪区蓄滞洪和安全建设工程等4274个亿元以上项目开工。把促进民间投资摆在更加突出位置,加强招商引资,常态化开展项目推介和政银企对接,用好政府和社会资本合作(PPP)、基础设施不动产公募基金(REITs)等工具,更大力度吸引社会资本。力争全省固定资产投资增长10%以上。
2.千方百计拉动消费。精准实施“与爱同行惠游湖北”活动,持续推动旅游与文化、康养、休闲等融合发展,放大相关优惠政策效应。深入开展“放心舒心消费在湖北”活动,实施“荆楚优品”创建工程,继续办好大健康博览会、中国食品博览会、中国国际汽车工业展览会等知名展会,筹办首届湖北消费博览会和湖北消费高峰论坛。推进夜经济发展。推动医疗、教育、体育、文博等线下服务消费加速“触网”。力争社会消费品零售总额增长15%左右。
3.千方百计帮扶实体。抓好各项助企纾困政策落实,加强预期引导、政策协同,针对小微企业、困难行业、大学生就业等重点问题,提前储备政策举措和应对预案。争取中央在财力补助、金融信贷、投资项目、科技创新和产业发展、民生保障等方面继续给予我省倾斜支持。完善“金融服务方舱”机制,建设中小企业融资综合信用数字化应用平台,落实普惠小微企业贷款延期还本付息政策和信用贷款支持政策,力争全年新增贷款不低于7000亿元。
(二)在建设现代产业体系上迈出新步伐、取得新成效
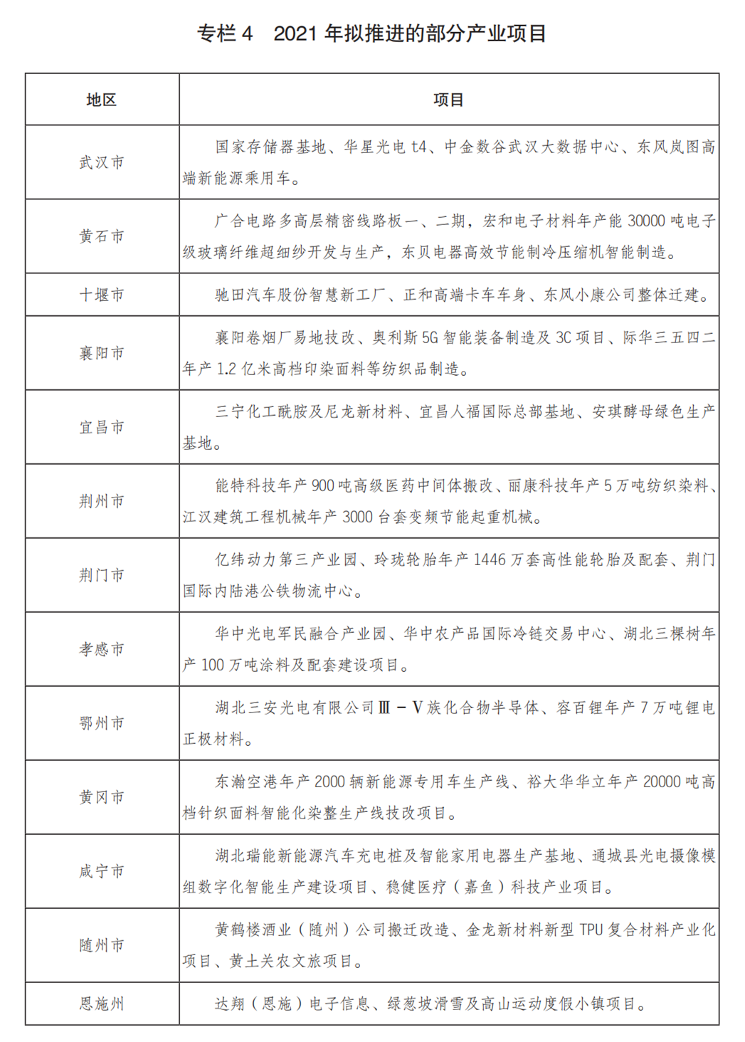
4.加快推进制造业高质量发展。抓好龙头支柱企业、成长型中小企业“双百”项目调度。组织实施“技改提能、制造焕新”新一轮技改行动,推动东风云峰整车、京东方显示面板、武生所疫苗等43个预增产值过10亿元的重点项目投产达产。压实“链长制”,选取新能源汽车动力电池、新能源和智能网联专用车、电子化学品、小品种药、原料药、高端玻璃、纺织服装新业态、纺织新材料、高档数控机床、绿色船舶、智能建造等成长性较好的细分领域,加强政策支持,推动产业做大做强。持续开展“万千百”质量提升系列行动(5)。
5.增强产业链供应链自主可控能力。实施产业基础再造工程,推动关键产业供应链多元化。实施战略性新兴产业倍增计划,加快推进国家存储器基地、华星光电t4、迈瑞医疗、华大智能制造等一批重大产业项目,力争全年高新技术产业增加值增速达到10%以上。开展集成电路、新型显示、智能终端等重点产业链协同攻关,力争在光纤激光器、高端显示面板、高精度实时遥感、高端医疗装备等领域取得新突破。实施数字经济跃升工程,推动人工智能、大数据、物联网、区块链等技术集成创新,与产业深度融合发展。创建国家大数据综合试验区,筹划建设一批数字经济示范区。
6.加快现代服务业融合发展。加快实施现代服务业提速升级行动,继续实施服务业“五个一百”工程(6),推动与先进制造业、现代农业融合发展。持续推进武汉市国家服务业综合改革试点、服务贸易创新试点示范。瞄准产业转型升级关键环节和突出短板,有针对性地加强工业设计、软件信息、检验检测等高技术服务业发展。在工业互联网应用、柔性化定制、共享生产平台、农业信息化、新兴消费业态、城市治理等领域,开展一批创新试点示范。出台促进非接触经济发展的意见。大力发展健康、养老、育幼、家政、物业等“幸福产业”,推动生活性服务业向高品质和多样化升级。


(三)在创新驱动发展上迈出新步伐、取得新成效
7.强化平台搭建。积极推动武汉创建全国科技创新中心和东湖综合性国家科学中心,高标准建设以东湖科学城为核心的光谷科技创新大走廊。积极推进精密重力测量研究设施建设,提升脉冲强磁场设施功能,抓紧推动高端生物医学成像设施建设。推进7个湖北实验室建设。加快武汉生物技术研究院等33个产业技术研究院建设。积极谋划争取国家布局一批新的产业创新中心、制造业创新中心、技术创新中心。实施高新技术企业“百千万”行动计划(7)。加强“投贷债补”各类金融工具联动,进一步提高金融支持科技创新的力度和水平。
8.强化人才培育。组织实施“楚才兴鄂”科创行动计划。深化科技成果权属改革,建立以科技创新质量、贡献、绩效为导向的分类评价体系。加大财税政策支持力度,激励引导企业加大技术研发和人力资本投入,争取全社会研发经费投入超过1000亿元。每年选派2000名企业“科技特派员”“科技专员”“科技副总”,入驻企业帮助提升技术能力。加快建设专业化科技中介服务机构和技术经理人队伍,争取技术合同成交额增长10%以上。
9.强化技术攻关。开展集成电路、新型显示等重点产业链协同攻关,通过“揭榜挂帅”方式,力争攻克一批关键核心技术。组织实施“十百千万”科技引领行动,以人工智能、生物与生命健康、量子科学、区块链等未来产业为重点,加快原始创新积累突破。加强知识产权保护,实施高价值知识产权培育工程、知识产权运用示范工程等,力争每万人口高价值发明专利拥有量达到4.8件。
(四)在打造重要节点和战略链接上迈出新步伐、取得新成效
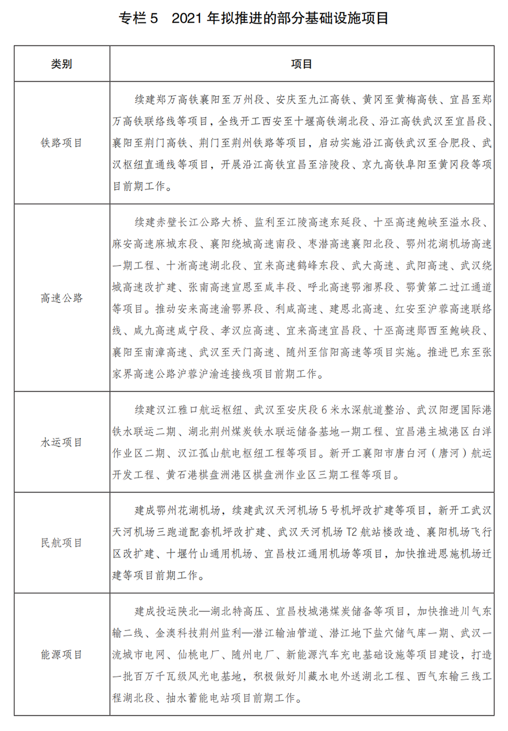
10.强化交通“硬联通”。按照“增密、互通、提质”要求,加快完善铁路、公路、水运、航空网络,构建铁公水空设施互联、信息互享、标准互通、装备互换、便捷高效的集疏运体系。加快推进以“4+2”重大铁路项目、“米字型”“十通向”高铁枢纽网为主轴的铁路建设,以“双枢纽、多支线”为重点的航空基础设施建设,以“江海联运、水铁联运、水水直达、沿江捎带”为载体的水运建设,以“高速公路优化扩容、国省干线达标提质、农村道路通畅安全”为目标的公路建设,加速融入全国“1、2、3小时”交通出行圈和全球“1、2、3天”快货物流圈。

11.完善功能“硬支撑”。加强与沿海沿边口岸的通关协作,推进货物“提前申报”“两步申报”通关模式。加快口岸、场站智能化、数字化升级。支持货运网络平台发展,推广多式联运“一单制”,加快阳逻国际港铁水联运二期工程等5个国家级多式联运示范项目建设,重点发展智能制造产业物流、信息技术产业物流、冷链物流、生物医药产业物流、食品加工产业物流等专业物流。推进汉口北等批发市场发展“生产基地+展销平台”模式,支持宜昌三峡物流园、襄阳樊西商贸集聚区等园区功能升级。
12.提升开放“硬实力”。出台湖北自贸试验区深化改革创新若干措施和三年行动方案,积极争取武汉片区扩容。支持鄂州、荆州、黄石创建综合保税区。积极引进和培育头部外贸企业和骨干外贸网络,巩固农产品、医疗防疫物资、“宅经济”产品等出口势头,鼓励重点企业加强对关键设备、核心零部件和原材料的采购储备,力争全年进出口总额增长10%。健全重大外资项目协调推动机制,提升服务水平,力争实际使用外资增长15%左右。
(五)在实施“一主引领、两翼驱动、全域协同”区域发展布局上迈出新步伐、取得新成效
13.统筹抓规划。研究制定推进“一主引领、两翼驱动、全域协同”区域发展布局的实施意见、三年行动计划和年度工作重点,并滚动实施。研究制定武汉城市圈、襄十随神城市群、宜荆荆恩城市群建设实施意见、三年行动方案和年度工作重点。
14.协同建机制。加强省内协同发展,借鉴长三角一体化发展机制,建立推进区域发展布局实施工作领导机制和城市群建设工作协调机制。加强省际交流合作,协同建立推进长江中游城市群一体化发展的体制机制,推进汉江生态经济带、淮河生态经济带、三峡生态经济合作区、洞庭湖生态经济区、武陵山少数民族地区、大别山革命老区、省际毗邻地区等协同发展。切实抓好南水北调丹江口库区京鄂对口协作、援疆援藏等对口支援工作。
15.强基固底板。加快推进以县城为重要载体的城镇化建设,制定“百强进位、百强冲刺、百强储备”清单,有效推进山川协作工程,大力发展块状经济、网状经济,推动112个重点成长型产业集群扩规提质,带动形成“一县一品”“一业一品”。实施县城品质提升三年行动。抓好仙桃、潜江、天门等10个新型城镇化示范县(市),提升基础设施和公共服务能力。实施城市更新行动,新开工2601个城镇老旧小区改造项目。深化户籍制度改革,扩大居住证涵盖的基本公共服务项目,力争实现80万以上人口在城镇落户。
(六)在全面深化改革上迈出新步伐、取得新成效
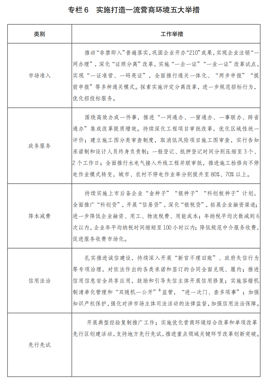
16.打造一流营商环境。落实省委、省政府《关于以市场主体需求为导向打造一流营商环境的若干措施》,实施法治环境、市场环境、政务环境、开放环境等提升行动。持续开展营商环境正反典型的示范、警示。以高效办成一件事为目标,全面推进“一网通办、一窗通办、一事联办、跨省通办”集成改革提质增效。完善政务服务“好差评”机制,实现实名差评100%回访整改。推动政务服务向基层延伸,推广24小时自助服务。常态化开展走访服务企业活动,当好有呼必应、无事不扰的“店小二”。推行惠企政策“免申即享”,推动企业家参与涉企政策制定,培育弘扬企业家精神。建立营商环境问题投诉、处置、回应机制。持续开展营商环境评价,加强评价成果运用。

17.优化要素配置。全面落实放宽市场准入政策措施。大力提升金融功能,加快建设武汉区域金融中心,支持上交所中部基地、深交所湖北基地建设,力争上市公司新增数量较上年翻一番。坚持节约集约用地,严格土地使用标准,以亩产论英雄,着力提高经济密度、提高投入产出效率。全面实施国企改革三年行动和武汉区域性国资国企综合改革试验,优化国有经济布局和结构调整,健全市场化经营机制,稳妥有序推进混合所有制改革。加力支持民营经济发展,依法平等保护民营企业产权和企业家权益。深化电力现货市场、油气供应等能源领域改革,提高能源利企惠民水平。加快培育数据要素市场。
(七)在全面推进乡村振兴上迈出新步伐、取得新成效
18.刻不容缓推进农业产业化。落实国家粮食安全战略,守住耕地保护红线,建成高标准农田410万亩,实施现代种业提升工程,确保农业稳产提质。围绕优质稻米、淡水产品(小龙虾)、生猪、家禽及蛋制品、茶叶、柑橘、蔬菜(食用菌)、油料、现代种业、道地药材等优势特色产业,推动产业链强链补链。加快建设生猪全产业链工厂。提升“中国荆楚味、湖北农产品”“荆楚大地好粮油”等品牌影响力。实施培育壮大龙头企业“十百千万”工程、科技服务农业“515”行动(9)。开展首批省级农村产业融合发展示范园创建工作。扩大生产、供销、信用“三位一体”综合合作覆盖面。加快发展壮大农村集体经济,持续开展集体资产年度清查,完成全省建制村的新型集体经济组织组建和登记赋码,推行集体财务第三方代理制度,推进集体资产股份抵押贷款试点。
19.实施乡村建设行动。接续推进农村人居环境整治提升行动,重点抓好改厕和污水、垃圾处理,加强农业面源污染治理。推进全域国土综合整治,加快形成一批新型城镇化、生态修复和乡村振兴相互协同的示范村镇。因地制宜推动农村水、电、路、气、通信、广播电视、物流等基础设施提档升级,推进数字乡村建设。深入实施“三乡工程”(10),完善农村金融服务体系,有序引导工商资本下乡,激发农村资源要素活力。落实“一村一辅警”,构建乡村共建共治共享的社会治理格局。
20.做好巩固拓展脱贫攻坚成果同乡村振兴有效衔接。保持主要帮扶政策总体稳定,健全防止返贫动态监测和帮扶机制,巩固“两不愁三保障”,做好易地扶贫搬迁后续产业发展和公共服务设施建设工作。有效衔接乡村振兴,做好金融服务、土地支持、人才智力等政策衔接,支持脱贫县、脱贫村乡村特色产业发展壮大,促进脱贫人口稳定就业。建立农村低收入人口和脱贫县帮扶机制,坚持和完善“616”对口帮扶、定点帮扶、省内区域协作、社会力量参与帮扶的工作机制。
(八)在全面推动长江经济带发展上迈出新步伐、取得新成效
21.深入打好污染防治攻坚战。坚决贯彻落实《长江保护法》,建立长江保护协调联动机制。加强国家长江经济带生态环境警示片问题整改。深入推进化工企业“关改搬转治绿”、城乡污水和黑臭水体治理、城乡垃圾无害化处理以及船舶港口、尾矿库、塑料等污染治理。开展工业炉窑大气污染专项治理、挥发性有机物综合治理、化肥农药减量增效行动、危险废物专项整治三年行动等。推进再生资源回收利用与环卫清运“两网”融合。全面推行林长制,持续开展国土绿化提质增效和汉江两岸造林绿化。推进以国家公园为主体的自然保护地体系和长江、汉江、清江生态廊道建设。落实长江、汉江干流湖北段十年禁渔。

22.加快推动绿色低碳发展。优化长江经济带绿色发展十大战略性举措,强化投融资模式创新。在破解“化工围江”基础上,推动化工行业绿色安全发展。推进武汉绿色发展示范,创新长江经济带项目政银企合作和投融资模式,在鄂州、恩施等地加快建立生态产品价值实现机制。积极支持节能环保技术、装备、服务等绿色产业发展。鼓励金融机构将环境治理要求纳入业务流程,提升对中小微节能环保企业的绿色金融专业服务水平。持续开展落后产能淘汰,大力发展循环经济和再制造产业,重点推进能源等13个行业清洁生产。加快建设用能权、排污权、碳排放权交易市场,完善能源消耗双控制度。推进太阳能、风能、生物质能、抽水蓄能等可再生能源开发利用。
(九)在保障改善民生上迈出新步伐、取得新成效
23.毫不放松抓好常态化疫情防控。不断完善常态化科学精准防控和局部应急处置相结合的工作机制,落实落细常态化监测、“人物地”同防、多点触发等防控举措,进一步加强冷链食品疫情防控工作,有序做好新冠疫苗免费接种工作,做到防控不松懈、疫情不反弹、发展不停步。
24.落实就业优先政策。深入实施“我选湖北”计划、青年见习三年行动计划和职业技能提升行动,出台实施多渠道支持灵活就业的意见,统筹做好高校毕业生、农民工、退役军人、禁捕和退捕渔民、就业困难人员等重点群体就业创业工作,力争全省外出务工规模不低于上年,确保城镇零就业家庭动态清零。
25.加大社会保障力度。持续推进社保扩面,实施企业职工基本养老保险、工伤保险省级统筹。稳步推进基本医疗保险市级统筹。推动改革完善社会救助制度。提升退役军人和其他优抚对象的保障水平。帮助1万户特殊困难老年人进行家庭适老化改造。
26.提升公共服务水平。加快实施公共卫生体系补短板工程三年行动计划,持续打造疾控体系改革和公共卫生体系建设“湖北样板”。实施重大疾病和主要健康问题“323”攻坚行动(11)。持续开展学前教育行动计划,加强县城学校、乡镇寄宿制学校和乡村小规模学校建设。加强城乡公共文化服务体系一体化建设,打造群众身边的“15分钟文化体育圈”。力争新增3岁以下婴幼儿托位数2.2万个。建设全省统一的志愿服务信息平台,推进志愿服务项目化运作,培育志愿服务工作品牌,加快健全志愿服务体系。


27.守住重大风险底线。坚持底线思维,统筹发展和安全,健全风险监测预警和处置机制。坚持“开源、节流、优支”,疏缓财政保障压力。建设地方金融风险防控数字化应用系统,提高地方法人金融机构经营管理水平,防范化解重大金融风险。加强重要生活物资保供稳价,落实价格补贴联动机制。因地制宜、多措并举,促进房地产市场平稳健康发展。持续推进煤电油气产供储销体系建设,推进城市供电能力提升工程。实施安全生产专项整治三年行动、食品安全放心工程十大攻坚行动(12)。


附件
名词解释
1.“23245”防控策略:指抓住救治、阻隔两个关键环节,推进筛查甄别、小区(村)封闭式管理、公共区域管控三个全覆盖,构建数据信息、收治工作两个闭环,做到应隔尽隔、应收尽收、应检尽检、应治尽治四应四尽,强化医护力量、医用物资、生活物资、公共服务、社会稳定五个保障。
2.“人物地”同防:指盯住“人”,指进一步完善入境人员和外省协查人员排查方案和工作流程;管住“物”,指持续加强冷链、市场等重点场所常态化监测,做好进口冷链食品和国际快件疫情防控;防住“地”,指抓实抓细重点场所、重点区域防控。
3.“两新一重”:“两新”指新型基础设施、新型城镇化,“一重”指交通、水利等重大工程。
4.企业开办“210”标准:指2个环节(一表申请、一窗发放)、1天内办结、零费用(免费赠送一套三枚公章)。
5.“万千百”质量提升系列行动:指推动1万家中小企业开展质量提升行动,支持1000家规模以上企业导入卓越绩效等先进质量管理模式,培育100家标杆企业。
6.服务业“五个一百”工程:指持续滚动推进100个服务业重大建设项目、扶持100家服务业重点企业、打造100个服务业重点品牌、培养100名现代服务业领军人才、创建100个现代服务业发展示范园区。
7.高新技术企业“百千万”行动计划:指支持100家创新型龙头企业做大做强、1000家高新技术企业扩规提能、加快培育10000家高新技术后备企业。
8.“双随机一公开”:指在监管过程中随机抽取检查对象,随机选派执法检查人员,抽查情况及查处结果及时向社会公开。
9.“515”行动:指5名院士领衔,在鄂涉农高校、科研单位组建15个科技团队,对接联系15个县市,实施科技服务农业产业行动。
10.“三乡工程”:指以“市民下乡、能人回乡、企业兴乡”为抓手,扎实推动乡村振兴。
11.“323”攻坚行动:指针对心脑血管疾病、癌症、慢性呼吸系统疾病3类重大疾病,高血压、糖尿病2种基础性疾病,出生缺陷、儿童青少年近视、精神卫生3类突出公共卫生问题,加强预防、筛查、管理和治疗,降低患病率和疾病负担。
12.食品安全放心工程十大攻坚行动:指风险评估和标准制定专项行动、农药兽药使用减量和产地环境净化行动、国产婴幼儿配方奶粉提升行动、校园食品安全守护行动、农村假冒伪劣食品治理行动、餐饮质量安全提升行动、保健食品行业专项清理整治行动、“优质粮食工程”行动、进口食品“国门守护”行动、“双安双创”示范引领行动。
